中原保育園 一時預かり事業
- 公開日:
- 更新日:
ページ内目次
一時預かり保育の専用電話を開設しました。
044-712-3289 です。
※電話受付時間は 平日9:00~16:30です。
今後はこちらの電話番号をご利用ください。よろしくお願いします。
中原保育園「一時預かり事業について」
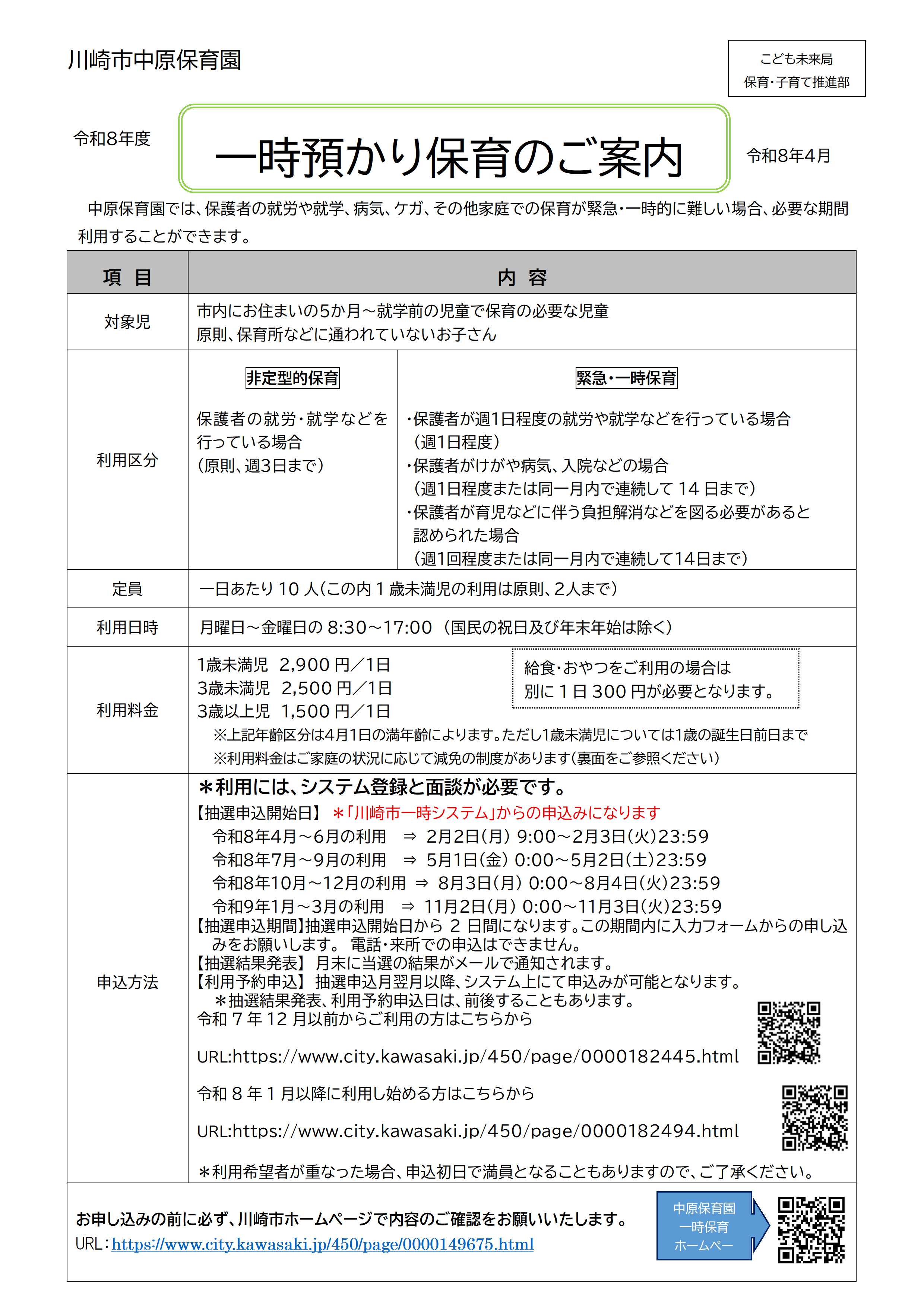
専門職の継続的な支援による医療的ケア児の集団経験や保護者のレスパイトケアとして「医療的ケア児の一時預かり保育」を実施しています。ご利用までの流れについては、下記の【医療的ケア児の一時預かり保育のご案内】をお読みください。
※通常幼稚園を利用の方は長期休暇(夏休み等)に利用可能になりますが、条件がありますのでご注意ください。
・非定型枠→幼稚園の利用と合わせて週3日以内(同週)
・緊急一時枠→幼稚園の利用がある場合は利用不可(同週) です。
申込について
1月8日から「川崎市一時保育システム」を導入しました。
*利用前に川崎市一時保育システムでの利用登録(アカウント作成)と面談が必須です。
●1月以降に新規で一時預かりを利用し始める方は、新システムのページから確認してください。
1月以降に新規で利用始める方はこちら
●12月以前から利用されている方も、4~6月の利用の申込は新システムに移行します。
12月以前から利用している方はこちら
※空き状況があり、予約をしてもまだ利用は確定していません。
利用確定メールが届いた方のみ、利用可能です。
一時預かり保育チラシ


令和8年2月、3月利用分の申込について
利用のご案内は前日の16:30までとさせていただきます。初回のご利用の場合は、川崎市一時保育システムでの利用登録(アカウント作成)と事前面談が必要です。
キャンセルについて
また、川崎市一時保育システム以外で利用予約(1月31日までに予約)をされた方は、直接、保育園まで電話(044-712-3289)でご連絡ください。
*電話受付時間は平日9:00~16:30です。
*令和8年3月から一時預かり保育専用電話が開設しました。 番号は044ー712ー3289 です。
利用料の減免について
利用料の減免を受けられる場合がありますので、くわしくは川崎市「一時保育」をご覧ください。
※必要書類は基本的に利用する現年度発行のものとなります。
「医療的ケア児の一時預かり保育」について
専門職の継続的な支援による医療的ケア児の集団経験や保護者のレスパイトケアとして「医療的ケア児の一時預かり保育」を実施しています。お問合せやご希望の方は、先ず利用希望の施設にお電話してください。
ご利用までの流れについては、下記の【医療的ケア児の一時預かり保育のご案内】をお読みください。

中原保育園の概要
施設種別
認可保育所
運営形態・運営主体
公営・川崎市
所在地
〒211-0062 川崎市中原区小杉陣屋町2-3-1
最寄り駅
JR南武線「武蔵小杉」徒歩13分 東急東横線「新丸子」徒歩10分
連絡先
中原保育園
電話:044-733-3835
044ー712ー3289 (一時預かり保育専用電話)
電話受付時間:平日の午前9時~午後4時30分
一時預かり保育についての問合わせ先
こども未来局 保育・子育て推進部 中原区保育・子育て総合支援センター 中原保育園
【電話】044-712-3289 (一時預かり保育専用電話)
*電話受付時間は平日9:00~16:30です。

お問い合わせ先
こども未来局 保育・子育て推進部 中原区保育・子育て総合支援センター
〒211-0062 川崎市中原区小杉陣屋町2-3-1
044-744-3288
コンテンツ番号149675

くらし・総合
こども・子育て
魅力・イベント
事業者
市政情報
防災・防犯・安全