保育士試験対策講座のお知らせ
- 公開日:
- 更新日:
保育士試験対策講座・就職相談会について情報をいち早くキャッチしたい方は、メルマガ登録(無料)をしてください。申込み開始等の情報を登録メールに送信いたします。
令和8年保育士試験(前期)実技試験対策講座
受講者を募集します!

令和8年保育士試験(前期)実技試験セミナー・模擬試験のご案内
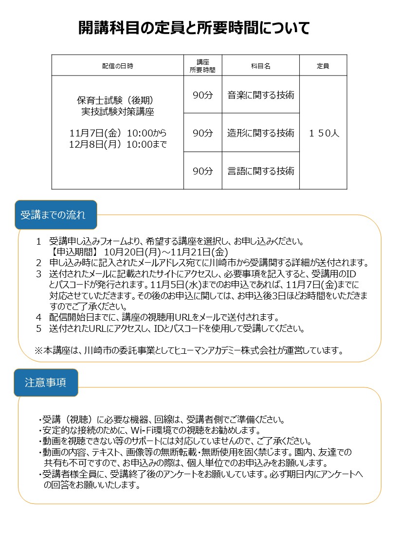
川崎市では、『令和8年保育士試験(前期)実技試験』を受験する方の合格を応援するため、受講料無料の「対策講座」を開講します。
令和8年6月28日(日曜日)に実施する令和8年保育士試験(前期)実技試験に向けた対策講座です。
動画配信なので、苦手なテーマや内容の講座を繰り返し取り組めます。
講座について
令和8年5月22日(金曜日)より【オンデマンド講座】「実技試験対策講座」配信中!
言語・造形・音楽3科目に対応した動画講座です。
お申込みいただければ配信期間中はいつでもお好きなタイミングでご視聴いただけます。
6月14日(日曜日) 令和8年前期実技試験「模擬試験」
Zoomを利用したオンラインにて実施します。
造形に関しては参加者全員に向けて対応いたします。
お申込は6月4日(木曜日)まで
受講対象者
「令和8年保育士試験(前期)実技試験」を受験の方で、要件1・2・3の順に優先させていただきます。
1 川崎市内の保育施設等で、保育補助職などとして勤務中の方(在住地は問いません)
2 川崎市市内に在住の方
3 市外在住の方で、「保育士試験」合格後、川崎市内の保育所等で働く意思がある方
就職先が決まっている方、すでに保育士補助として就労されている方を除き、川崎市主催事業「保育のお仕事就職相談会」へのご参加をお願いしています。お知らせのメールは、受講決定者全員に送信させていただきますので、その旨ご了承ください。
受講費用
無料
お申込みはこちらから
注意事項
受講(視聴)に必要な機器、回線は、受講者側でご準備ください。
安定的な接続のためにWiーfi環境での視聴をお勧めします。動画を視聴できない等のサポートには対応していませんので、ご了承ください。
動画の内容、テキスト、画像等の無断転載・無断使用を固く禁じます。
受講者全員に、受講終了後のアンケートをお願いしています。必ず期日内にアンケートへの回答をお願いいたします
令和8年保育士試験(後期)筆記試験対策講座


令和8年 後期筆記試験 1か月前 直前講座 9月19日(土曜日) 、9月20日(日曜日)実施!
試験一ヶ月前に直前講座をZoomにて実施いたします。
専門の講師が、それぞれの科目をわかりやすく覚えやすい語呂合わせも盛り込んだ形で出題ポイントに的を絞り講義します。
お申込は9月9日(水曜日)まで
令和8年 後期筆記試験用 模擬試験 9月26日(土曜日)、9月 27日(日曜日) 実施!
令和8年度の実施内容を踏まえて問題及び解説を改善し、令和8年後期筆記試験を見据えた予想問題として作成しています。
模擬試験は、本試験と同様の形式で受験できるよう、マークシート及び問題用紙を本試験の体裁に準じて作成しております。
今年度も多数の問題が本試験で出題されるなど、高い的中実績を有しています。
お申込みは9月16日(水曜日まで)
場所:横浜ランドマークタワー38階(横浜市西区みなとみらい2丁目2番1号)
JR・市営地下鉄「桜木町駅」から動く歩道で徒歩5分
みなとみらい線「みなとみらい駅」から徒歩3分
6月15日(月曜日)から【オンデマンド講座】 後期筆記試験対策講座を配信します!
オンデマンド講座だから外に出て受講会場へ通う必要がありません。
わかりやすい動画とゴロ合わせでの試験対策講座です。
解説動画をわかるまで何度も見て、要点学習や間違い直しの勉強をする事ができます。
各科目の最後にはまとめテストで今の実力も把握できます。
受講対象者
「令和8年保育士試験(後期)筆記試験」を受験の方で、要件1・2・3の順に優先させていただきます。
1 川崎市内の保育施設等で、保育補助職などとして勤務中の方(在住地は問いません)
2 川崎市市内に在住の方
3 市外在住の方で、「保育士試験」合格後、川崎市内の保育所等で働く意思がある方
就職先が決まっている方、すでに保育士補助として就労されている方を除き、川崎市主催事業「保育のお仕事就職相談会」へのご参加をお願いしています。お知らせのメールは、受講決定者全員に送信させていただきますので、その旨ご了承ください。
受講費用
無料
お申込はこちらから
注意事項
受講(視聴)に必要な機器、回線は、受講者側でご準備ください。
安定的な接続のためにWiーfi環境での視聴をお勧めします。動画を視聴できない等のサポートには対応していませんので、ご了承ください。
動画の内容、テキスト、画像等の無断転載・無断使用を固く禁じます。
受講者全員に、受講終了後のアンケートをお願いしています。必ず期日内にアンケートへの回答をお願いいたします
お問い合わせ先
川崎市こども未来局保育・子育て推進部
住所: 〒210-8577 川崎市川崎区宮本町1番地
電話: 044-200-3705
ファクス: 044-200-1517
メールアドレス: 45suisin@city.kawasaki.jp
コンテンツ番号128215

くらし・総合
こども・子育て
魅力・イベント
事業者
市政情報
防災・防犯・安全